Ministerio de Ciencia e Innovación

Noticias

  • CIBERCV
    Mecanismos, diagnóstico y abordajes terapéuticos en fibrosis miocárdica difusa
    04/03/2021
    Mecanismos, diagnóstico y abordajes terapéuticos en fibrosis miocárdica difusa
  • CIBERDEM
    Casi el 80% de los pacientes con diabetes tipo 2 debe contar con un tratamiento personalizado
    04/03/2021
    Casi el 80% de los pacientes con diabetes tipo 2 debe contar con un tratamiento personalizado
  • CIBERBBN
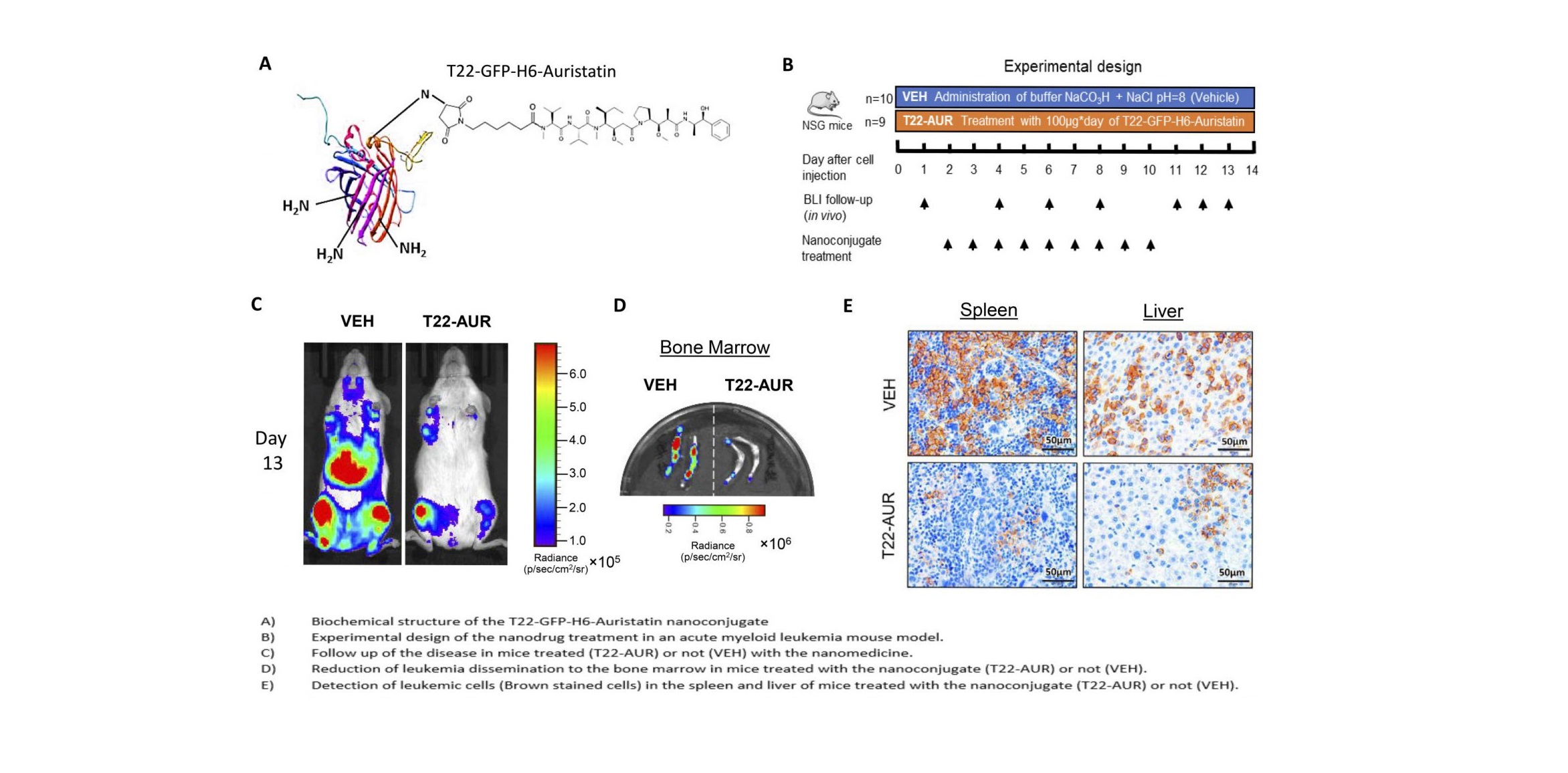
    Logran un nanoconjugado dirigido a las células neoplásicas que bloquea la diseminación de la leucemia mieloide aguda
    04/03/2021
    Logran un nanoconjugado dirigido a las células neoplásicas que bloquea la diseminación de la leucemia mieloide aguda
  • CIBEREHD
    Descenso importante de intervenciones gastrointestinales urgentes durante la pandemia
    03/03/2021
    Descenso importante de intervenciones gastrointestinales urgentes durante la pandemia
  • CIBEREHD
    La persistencia de atrofia vellositaria en pacientes celiacos adultos podría deberse a una hipesensibilidad al gluten
    03/03/2021
    La persistencia de atrofia vellositaria en pacientes celiacos adultos podría deberse a una hipesensibilidad al gluten
  • CIBERBBN
    "1000 grullas de papel contra el cáncer", el reto de investigadores del CIBER-BBN y la Universidad de Zaragoza
    03/03/2021
    "1000 grullas de papel contra el cáncer", el reto de investigadores del CIBER-BBN y la Universidad de Zaragoza
  • CIBER
    Logran revertir la fibrosis pulmonar en modelos murinos con nanopartículas cargadas con un péptido
    02/03/2021
    Logran revertir la fibrosis pulmonar en modelos murinos con nanopartículas cargadas con un péptido
  • CIBEREHD
    Las alteraciones en el nivel de magnesio en suero se presentan como un nuevo factor de riesgo en la enfermedad hepática
    02/03/2021
    Las alteraciones en el nivel de magnesio en suero se presentan como un nuevo factor de riesgo en la enfermedad hepática
  • CIBERFES
    Cuatro semanas de entrenamiento mejoran la forma física de las personas mayores en residencias durante los confinamientos
    02/03/2021
    Cuatro semanas de entrenamiento mejoran la forma física de las personas mayores en residencias durante los confinamientos
  • CIBERONC
    Descubiertos nuevos genes clave en la evolución del mieloma múltiple
    02/03/2021
    Descubiertos nuevos genes clave en la evolución del mieloma múltiple
  • CIBERSAM
    Estudian un posible efecto protector ante la COVID-19 en pacientes tratados con antipsicóticos
    02/03/2021
    Estudian un posible efecto protector ante la COVID-19 en pacientes tratados con antipsicóticos
  • CIBERSAM
    La mayoría de los países europeos ignora la salud mental en la estrategia de la vacuna de COVID-19
    02/03/2021
    La mayoría de los países europeos ignora la salud mental en la estrategia de la vacuna de COVID-19
  • CIBERER
    ‘Silencio’ y ‘Gota a gota’, ganadoras del primer Concurso CIBERER de Fotografía sobre Investigación en Enfermedades Raras
    01/03/2021
    ‘Silencio’ y ‘Gota a gota’, ganadoras del primer Concurso CIBERER de Fotografía sobre Investigación en Enfermedades Raras
  • CIBERBBN
    Exploran las entrañas de tumores cultivados en andamios tridimensionales inteligentes
    01/03/2021
    Exploran las entrañas de tumores cultivados en andamios tridimensionales inteligentes
  • CIBER
    Demuestran que no todo el colesterol bueno es saludable
    26/02/2021
    Demuestran que no todo el colesterol bueno es saludable
  • CIBERBBN
    Desarrollado un nanomedicamento más eficaz para el tratamiento de la enfermedad rara de Fabry
    26/02/2021
    Desarrollado un nanomedicamento más eficaz para el tratamiento de la enfermedad rara de Fabry
  • CIBERER
    Un estudio abre nuevas posibilidades terapéuticas en pacientes con ataxia de Friedreich
    26/02/2021
    Un estudio abre nuevas posibilidades terapéuticas en pacientes con ataxia de Friedreich
  • CIBERER
    El déficit de GDAP1 causa defectos del transporte mitocondrial y del calcio a los axones de la neuropatía de Charcot-Marie-Tooth
    26/02/2021
    El déficit de GDAP1 causa defectos del transporte mitocondrial y del calcio a los axones de la neuropatía de Charcot-Marie-Tooth
  • CIBERES
    El tratamiento temprano con corticoides mejora el pronóstico de pacientes con COVID-19 grave
    24/02/2021
    El tratamiento temprano con corticoides mejora el pronóstico de pacientes con COVID-19 grave
  • CIBERCV
    Identificado el papel de los canales de potasio Kv1.3 en el daño vascular producido en la hipertensión arterial
    24/02/2021
    Identificado el papel de los canales de potasio Kv1.3 en el daño vascular producido en la hipertensión arterial
  • CIBERBBN
    La inyección de un hidrogel puede promover la curación del músculo cardíaco después de un infarto
    24/02/2021
    La inyección de un hidrogel puede promover la curación del músculo cardíaco después de un infarto
  • CIBERBBN
    Listo para ensayos en muestras clínicas un nuevo sistema para diagnóstico de COVID-19
    23/02/2021
    Listo para ensayos en muestras clínicas un nuevo sistema para diagnóstico de COVID-19
  • CIBERESP
    Nueva diana terapéutica para el tratamiento de la enfermedad de Huntington
    23/02/2021
    Nueva diana terapéutica para el tratamiento de la enfermedad de Huntington
  • CIBEREHD
    Describen los efectos beneficiosos y mecanismos de acción de un nuevo tratamiento para la hipertensión portal y la fibrosis hepática
    23/02/2021
    Describen los efectos beneficiosos y mecanismos de acción de un nuevo tratamiento para la hipertensión portal y la fibrosis hepática